欢迎光临天水仲裁委员会官方网址!

设为首页 加入收藏 │

 天水仲裁委员会欢迎您!

搜索
资讯动态
服务专区
联系我们

电话:0938-8290266

邮箱:2504882430@qq.com

地址:天水市秦州区春风路政务中心2号楼七楼

仲裁动态 您的位置:首页>> 仲裁动态>> 《仲裁法》修订条文对照表 >> 正文

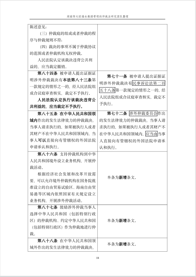
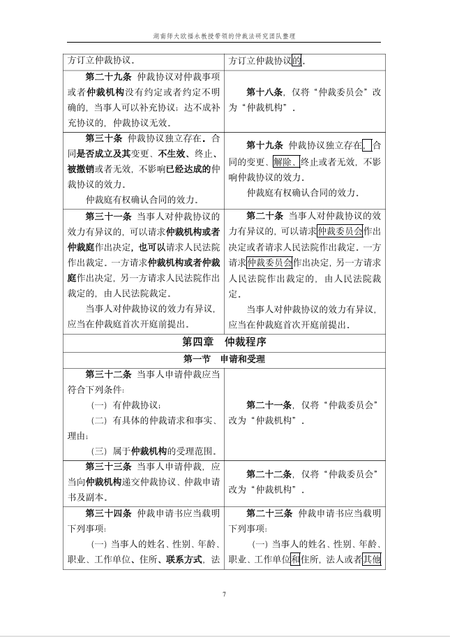
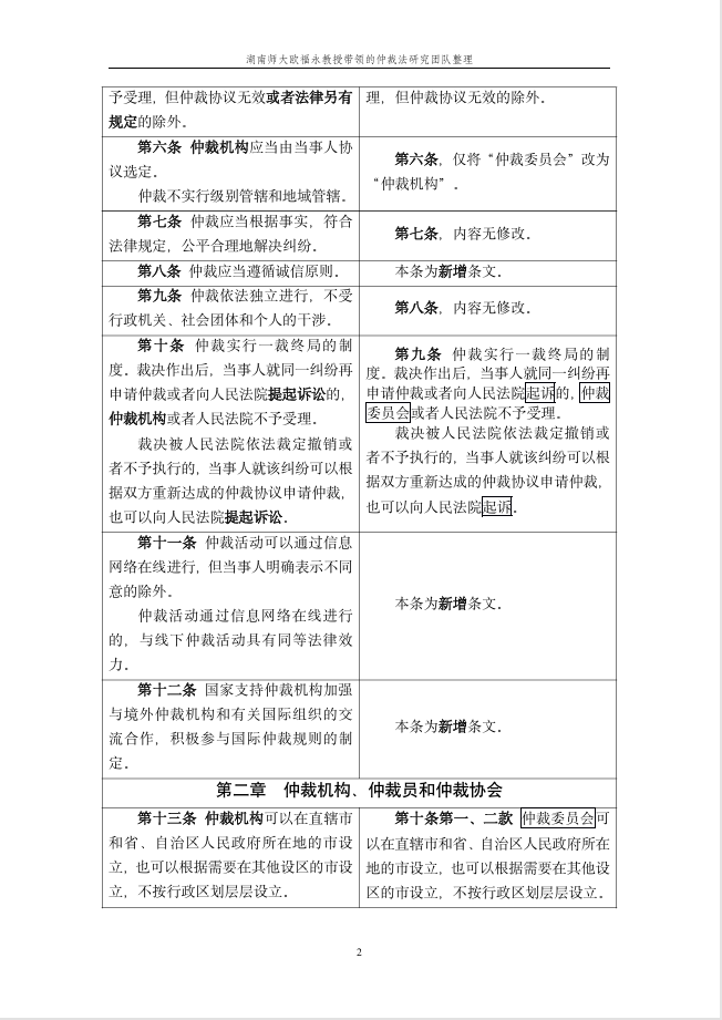
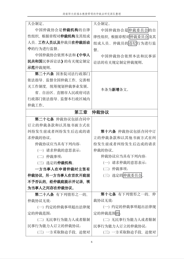
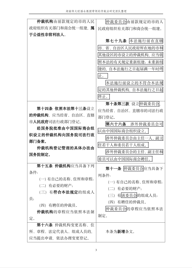
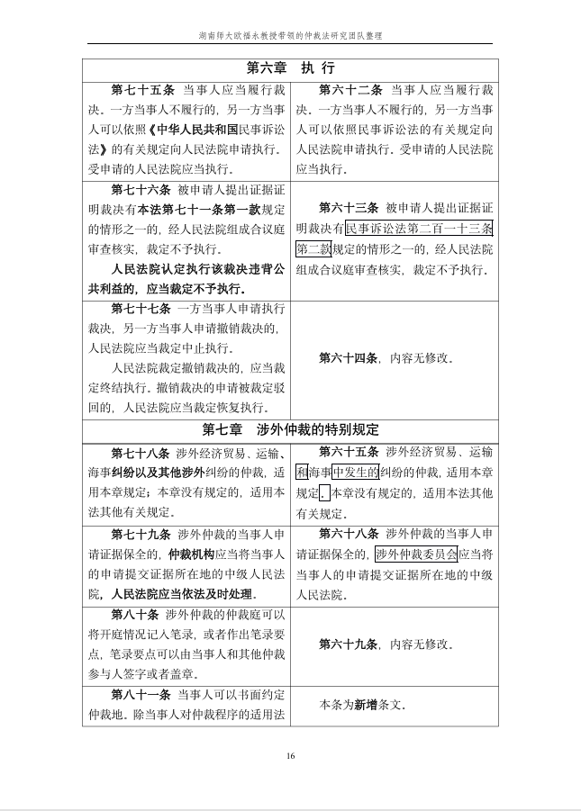
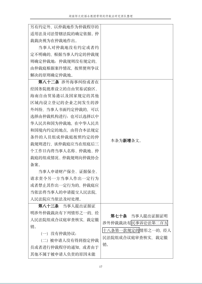
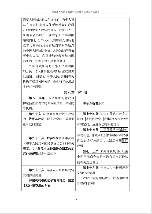
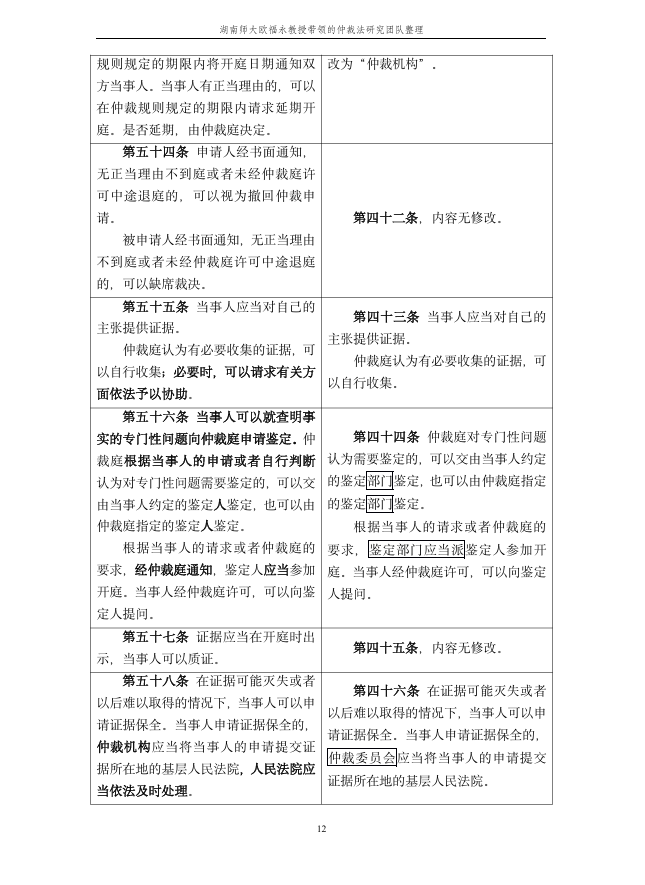
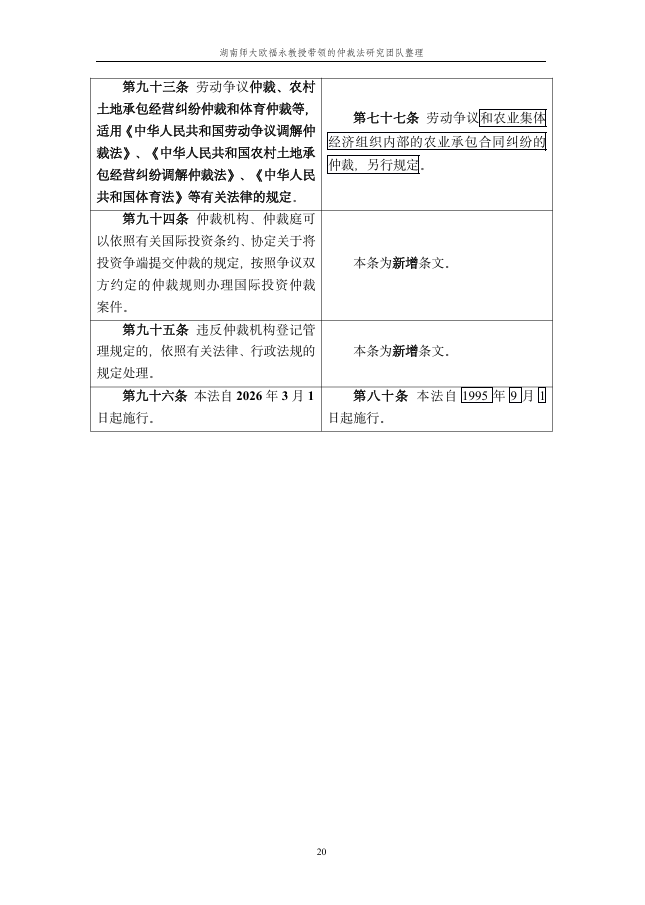
《仲裁法》修订条文对照表

发布时间:2025年09月15日  来源:
分享到:



版权所有 中国天水仲裁委员会 陇ICP备19003577号-1

地址:天水市秦州区春风路政务中心2号楼七楼

甘公网安备 62050202000120号

   建设维护:睿阳科技